Exponential growth and decay

exponential growth [Maple Math] where k > 0 and a is the initial amount.

exponential decay [Maple Math] where k > 0 and a is the initial amount.

Example 1

Identify the initial amount and whether the model is growth or decay.

a.) [Maple Math] b.) [Maple Math]

Solution .

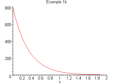
In part a, the initial amount in this growth model is 1500. Note that when x = 0, [Maple Math] or [Maple Math] . This confirms that 1500 is the initial amount or amount when x = 0. In part b, the initial amount in this decay model is 800. The two curves are graphed below.

[Maple Plot]

[Maple Plot]

Example 2

When does the population in example 1a reach 15000?

Solution .

Solve [Maple Math] . First isolate the exponential part by dividing by 1500. [Maple Math] = 10. Now take the natural log of both sides. [Maple Math] After using the inverse property, we get [Maple Math] . This [Maple Math] = 1.151292547

Example 3

Initially there were 5000 elk in a region. In 2 years there are 2000. Assume exponential decay and find the equation that describes this population.

Solution .

We've assumed that the equation has the form [Maple Math] and we know that (0, 5000) and (2, 2000) are points on the graph of the decay equation. Since a is the initial population, we know that [Maple Math] To find k we will use that y = 2000 when x =2. Making these substitutions gives us [Maple Math] To solve this for k , we first divide both sides by 5000. This gives [Maple Math] Taking the natural log of each side, yields [Maple Math] Using the inverse property, we have [Maple Math] Hence [Maple Math] = .458145365 The population is then approximated by [Maple Math]