Logistics curve

An equation of the form

[Maple Math] is called a logistics curve.

In this model growth is rapid at first and then it slows down as y gradually approaches a maximum value.

In this section we will work with [Maple Math]

a. ) What is the initial polulation?

Substituting x = 0, we get that [Maple Math] = [Maple Math] = [Maple Math] = 20.

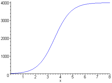
b.) Graph this function. What does y approach as x gets larger and larger?

[Maple Plot]

It appears that y approaches 4000 as x gets larger and larger.

c.) When does y equal 3500?

Solve [Maple Math] for x. Multiply both sides by the LCD.

[Maple Math] = [Maple Math] Thus, [Maple Math] This gives us [Maple Math] Taking the natural log of both sides give us, [Maple Math] Solving this gives us x = 4.826