Basic Graphs and Properties

The basic exponential function has the form [Maple Math] where a is a positive number not equal to one. As we will see, there are two types of graphs.

Example 1

Let [Maple Math] Make a table of values with x from -4 to 4 in steps of 1, plot this table of values, and then sketch the graph.

Solution .

Here is the table.

x                            f(x)
----------------------------
-4.                      .6250000000E-1
-3.000000000 .1250000000
-2.000000000 .2500000000
-1.000000000 .5000000000
0                         1.
1.000000000   2.
2.000000000   4.
3.000000000   8.
4.000000000  16.

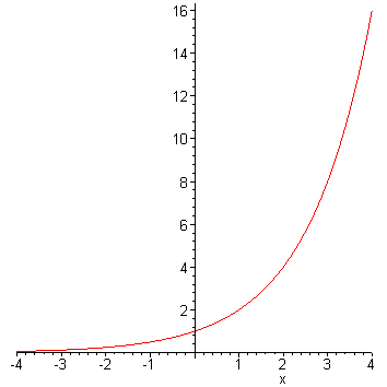
Here is the graph of these points.

[Maple Plot]

Here is the graph of [Maple Math]

[Maple Plot]

Example 2

Using the previous example, summarize the properties of [Maple Math]

Solution .

[Maple Math] is an increasing function.

The domain is ( [Maple Math] )

The range is ( [Maple Math] )

The y-intercept is (0, 1)

As x approaches [Maple Math] , y approaches 0

Example 3

Let [Maple Math] Make a table of values with x from -4 to 4 in steps of 1, plot this table of values, and then sketch the graph.

Solution .

Here is the table.

x                         f (x)
----------------------------
-4.                      16.00000000
-3.000000000 8.000000000
-2.000000000 4.000000000
-1.000000000 2.000000000
0                        1.
1.000000000 .5000000000
2.000000000 .2500000000
3.000000000 .1250000000
4.000000000 .6250000000E-1

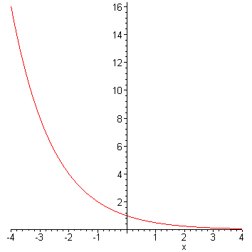
Plotting these points, we get

[Maple Plot]

The graph of [Maple Math] is

[Maple Plot]

Example 4

Using the previous example, summarize the properties of [Maple Math]

Solution .

[Maple Math] is a decreasing function.

The domain is ( [Maple Math] )

The range is ( [Maple Math] )

The y-intercept is (0, 1)

As x approaches [Maple Math] , y approaches 0

Example 5

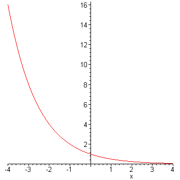
Graph [Maple Math]

Solution .

Since [Maple Math] is equivalent to [Maple Math] or [Maple Math] we should get a graph that is the same as the one in example 3.

[Maple Plot]

This graph is the same as the one obtained for [Maple Math] in example 3.

Summary

If a is positive and not equal to one, then [Maple Math]

has domain ( [Maple Math] )

has range ( [Maple Math] )

has y-intercept (0, 1)

When a > 1, then

the function is increasing

and

as x approaches [Maple Math] , y approaches 0.

When 0 < a < 1, then

the function is decreasing

and

as x approaches [Maple Math] , y approaches 0.

Note that the graph of [Maple Math] will behave like [Maple Math]