More Graphs

Example 1

Discuss the behavior of [Maple Math] ( [Maple Math] ) and make its graph.

Solution .

The y-intercept is (0, 50), the domain is ( [Maple Math] ), the range is ( [Maple Math] ), the function is increasing, and as x approaches [Maple Math] , y approaches zero.

[Maple Plot]

Example 2

Graph [Maple Math] and [Maple Math] and point out the differences.

Solution .

For [Maple Math] the y-intercept is (0, 2) instead of (0, 1). The range is ( [Maple Math] ) rather than

( [Maple Math] ). As x approaches [Maple Math] , y approaches 1 instead of 0.

[Maple Plot]

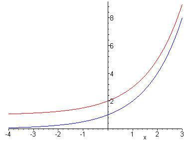
Example 3

Graph [Maple Math] and [Maple Math] and discuss any differences.

Solution .

The graph of [Maple Math] is the graph of [Maple Math] shifted 1 unit to the right. The y-intercept of [Maple Math] is (0, 2) intead of (0, 1).

[Maple Plot]

Example 4

Graph [Maple Math]

Solution .

[Maple Plot]

Example 5

Graph [Maple Math]

Solution .

[Maple Plot]

You may have seen a graph with a shape similar to this one in statistics.

Example 6

Graph [Maple Math] and [Maple Math] on the same coordinate system. Where do these curves intersect? Which one is bigger?

Solution .

Both curves intersect at (0, 1). When x > 0, [Maple Math] is larger. When x < 0, [Maple Math] is larger.

[Maple Plot]